24届绵阳一诊于10月31日、11月1日举行,今天是考试的最后一天,不知道同学们考得如何呢?其它市区的同学是不是还没有拿到试卷,还没有做一做?还不知道自己的水平到底如何?
来这里下载做一做绵阳一诊的试题吧!








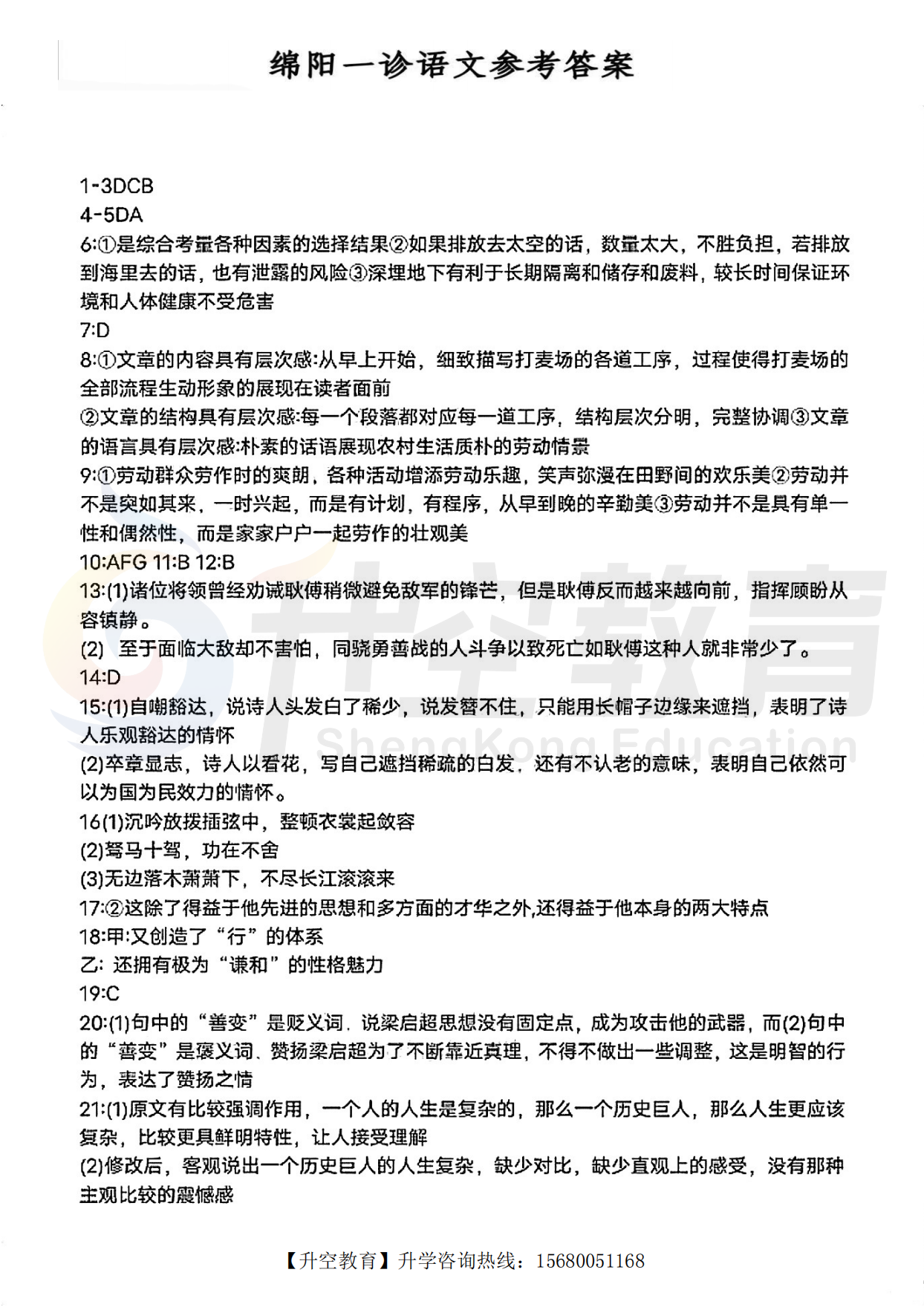
24届绵阳一诊语文答案:

24届绵阳一诊理科数学:


24届绵阳一诊文科数学:


24届绵阳一诊文综:


24届绵阳一诊理综:
发布日期:2023-11-01















扫一扫,在线咨询
申明:本网站数据来自于四川省教育考试院、教育部阳光高考信息公开平台、《招生考试报》、《高考指南》、高校招生杂志社、四川教育发布、招生考试信息网ZK789及其他网络平台,如有侵权请联系管理员删除。
请放心输入您的电话号码,点击预约咨询,稍后您将接到我们的电话,该通话对您完全免费,请放心接听!