距高考还有

四川省2019年高考实施规定出台!九个平行志愿!5个录取批次!

发布日期:2019-05-06
扫码二维码添加老师微信 扫码二维码添加老师微信

要闻速递

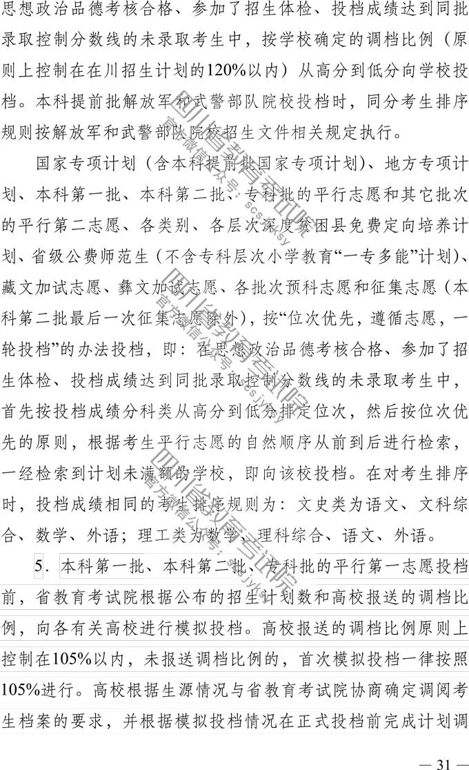
《四川省高等教育招生考试委员会 四川省教育厅关于做好我省2019年普通高校招生工作的通知》于今日下发,对我省2019年高考招生录取工作进行统一安排部署。小编将《通知》中的附件《四川省2019年普通高校招生实施规定》转发给大家,其中包括今年我省高考各批次的志愿填报时间、录取批次安排、志愿设置及志愿填报办法等,请考生务必仔细阅读。

四川省2019年高考实施规定

四川省2019年高考实施规定

四川省2019年高考实施规定

四川省2019年高考实施规定

四川省2019年高考实施规定

四川省2019年高考实施规定

四川省2019年高考实施规定

四川省2019年高考实施规定

四川省2019年高考实施规定

四川省2019年高考实施规定

四川省2019年高考实施规定

四川省2019年高考实施规定

四川省2019年高考实施规定

四川省2019年高考实施规定

四川省2019年高考实施规定

四川省2019年高考实施规定

四川省2019年高考实施规定

四川省2019年高考实施规定

四川省2019年高考实施规定

四川省2019年高考实施规定

四川省2019年高考实施规定

四川省2019年高考实施规定

四川省2019年高考实施规定

四川省2019年高考实施规定

四川省2019年高考实施规定

四川省2019年高考实施规定

四川省2019年高考实施规定

四川省2019年高考实施规定

四川省2019年高考实施规定

四川省2019年高考实施规定

四川省2019年高考实施规定

四川省2019年高考实施规定

四川省2019年高考实施规定

四川省2019年高考实施规定

四川省2019年高考实施规定

四川省2019年高考实施规定

四川省2019年高考实施规定

四川省2019年高考实施规定

四川省2019年高考实施规定

四川省2019年高考实施规定

四川省2019年高考实施规定


来源:四川省教育考试院 编辑:尘丁


四川升空教育 四川升空教育

升空简介   BRIEF INTRODUCTION

四川升空教育

四川冠博升空教育咨询有限公司成立于2008年(以下简称升空教育),是西南片区成立最早的升学规划指导机构之一,也是率先引进ISO9001“高中生升学咨询服务”国际质量认证体系的机构。我们服务的主要内容有:高考志愿填报、强基计划、综合评价、少数民族预科、国家专项、高校专项、地方专项、高水平艺术团、高水平运动队、高中生学情管理、大学生学业与职业规划等项目,全方位多渠道为高中学子量身定制升学规划。公司以“诚信负责、质量为本、勤学精进、开拓创新”的服务理念,多年来帮助万余名学子实现学业梦想。

四川升学规划专家

扫一扫微信咨询专家

电话咨询:

成都:028-68834610

绵阳:0816-6336002

微信公众平台

四川升学规划专家

微信咨询

升空教育李老师
关于升空
公司简介
联系我们
专家团队
数据查询
院校查询
专业查询
估分选大学
高考资讯
招生政策
强基计划资讯
港澳院校内地招生

扫一扫,在线咨询

添加微信与我们联系
  • 成都地址:成都市武侯区科华北路58号亚太广场C座9楼
  • 咨询热线:028-68834610
  • 绵阳地址:绵阳市涪城区万达广场1单元11楼
  • 咨询热线:0816-6336002
  • 绵阳地址:绵阳市教育南路69号五方校园广场2栋2单元2-71/72
  • 咨询热线:0816-6985002
  • 宜宾地址:蜀南大道14号新世纪10楼18号
  • 咨询热线:13548013413
  • 西昌地址:四川省西昌市顺河路口美丽华酒店西一楼
  • 咨询热线:18280646325
  • 乐山地址:乐山市市中区白云街336号时代购物街3楼
  • 咨询热线:18781311127 朱老师
  • 备案号:蜀ICP备18015759号-1 蜀ICP备18015759号-2    

申明:本网站数据来自于四川省教育考试院、教育部阳光高考信息公开平台、《招生考试报》、《高考指南》、高校招生杂志社、四川教育发布、招生考试信息网ZK789及其他网络平台,如有侵权请联系管理员删除。

四川高考升学免费咨询:028-85004612、0816-6336002

免费预约咨询

请放心输入您的电话号码,点击预约咨询,稍后您将接到我们的电话,该通话对您完全免费,请放心接听!

称呼不能为空!
请输入正确的电话号码!

用户登录

账号不能为空!
密码不能为空!
还没有账号: 点此免费注册