距高考还有

这些高校放话:力争改名!

发布日期:2021-01-18
扫码二维码添加老师微信 扫码二维码添加老师微信

点击进群,掌握更多高考升学资讯>>>>高三群 648962469高二群 102441380高一群 89582399

查看资讯>>>>升空教育首页   升空讲堂   院校库   专业库



升空教育基于大数据算法推出估分选大学系统,点击此处即可进行测试.

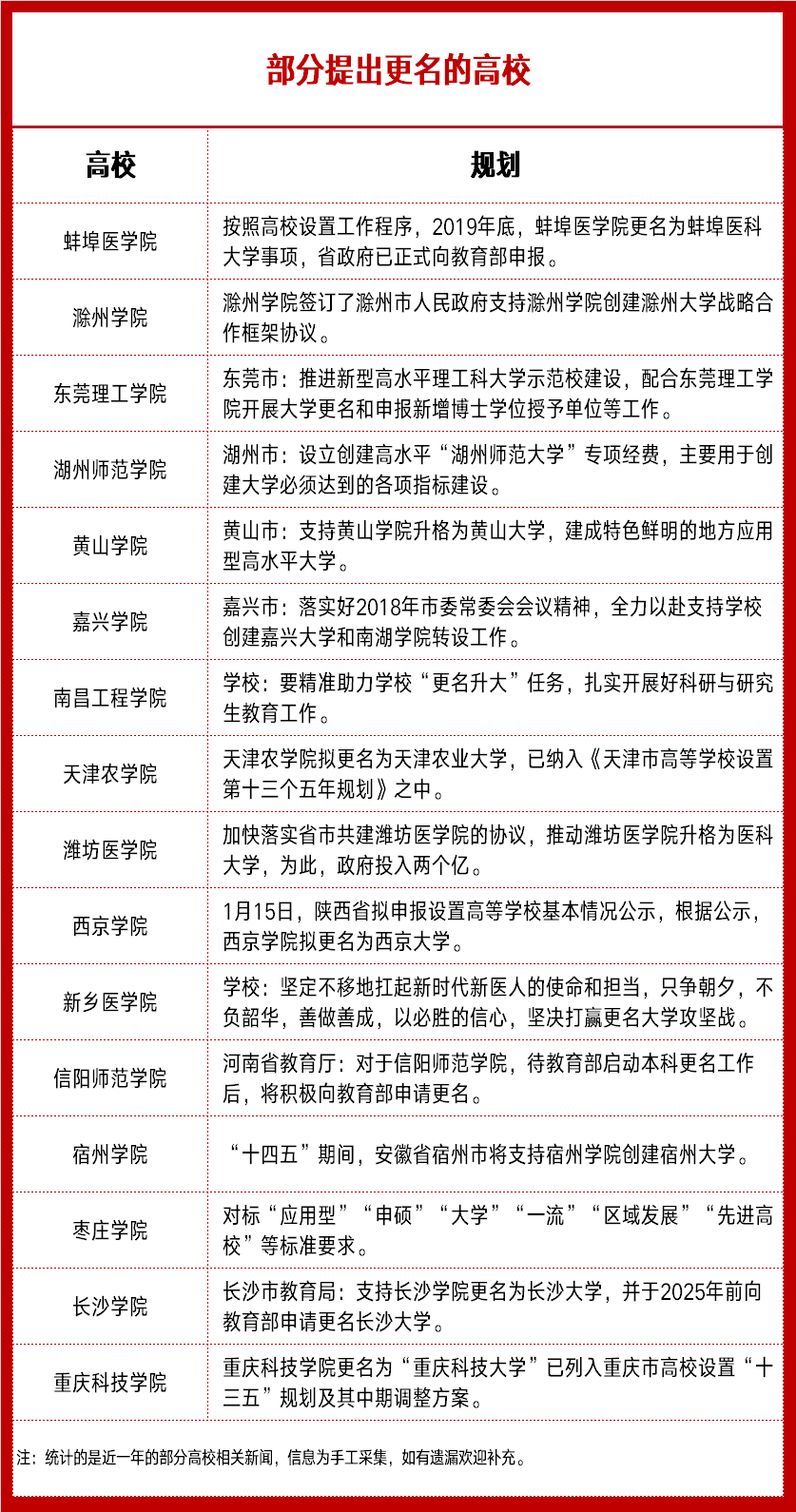
近年来,“学院”升格为“大学”的高校越来越多。

按照2006年9月28日教育部发布的《普通本科学校设置暂行规定》,大学和学院都应当具有较强的教学、科学研究力量,较高的教学、科学研究水平和相应规模,能够实施本科及本科以上教育。

一般来说,“大学”更具有综合性,而“学院”往往专业性更强,但这并不意味着“大学”就一定优于“学院”,在一些专业学科上,一些“学院”的教学能力和科研水平许多高于某些“大学”的同一专业。当一所学院达到大学的标准后,可申请升格为大学。

过去的一年里,许多高校在官方场合中表示要更名为大学,一些地方政府在官方文件中表示支持,这些学院下定决心要“升格”为大学。

本文搜集并整理摘录了各地学院争取更名为大学的信息。内容为不完全统计且排名不分先后,仅供参考,请以官方文件为准。

文章整理自网络,如有侵权请联系管理员删除

四川升空教育 四川升空教育

升空简介   BRIEF INTRODUCTION

四川升空教育

四川冠博升空教育咨询有限公司成立于2008年(以下简称升空教育),是西南片区成立最早的升学规划指导机构之一,也是率先引进ISO9001“高中生升学咨询服务”国际质量认证体系的机构。我们服务的主要内容有:高考志愿填报、强基计划、综合评价、少数民族预科、国家专项、高校专项、地方专项、高水平艺术团、高水平运动队、高中生学情管理、大学生学业与职业规划等项目,全方位多渠道为高中学子量身定制升学规划。公司以“诚信负责、质量为本、勤学精进、开拓创新”的服务理念,多年来帮助万余名学子实现学业梦想。

四川升学规划专家

扫一扫微信咨询专家

电话咨询:

成都:028-68834610

绵阳:0816-6336002

微信公众平台

四川升学规划专家

微信咨询

升空教育李老师
关于升空
公司简介
联系我们
专家团队
数据查询
院校查询
专业查询
估分选大学
高考资讯
招生政策
强基计划资讯
港澳院校内地招生

扫一扫,在线咨询

添加微信与我们联系
  • 成都地址:成都市武侯区科华北路58号亚太广场C座9楼
  • 咨询热线:028-68834610
  • 绵阳地址:绵阳市涪城区万达广场1单元11楼
  • 咨询热线:0816-6336002
  • 绵阳地址:绵阳市教育南路69号五方校园广场2栋2单元2-71/72
  • 咨询热线:0816-6985002
  • 宜宾地址:蜀南大道14号新世纪10楼18号
  • 咨询热线:13548013413
  • 西昌地址:四川省西昌市顺河路口美丽华酒店西一楼
  • 咨询热线:18280646325
  • 乐山地址:乐山市市中区白云街336号时代购物街3楼
  • 咨询热线:18781311127 朱老师
  • 备案号:蜀ICP备18015759号-1 蜀ICP备18015759号-2    

申明:本网站数据来自于四川省教育考试院、教育部阳光高考信息公开平台、《招生考试报》、《高考指南》、高校招生杂志社、四川教育发布、招生考试信息网ZK789及其他网络平台,如有侵权请联系管理员删除。

四川高考升学免费咨询:028-85004612、0816-6336002

免费预约咨询

请放心输入您的电话号码,点击预约咨询,稍后您将接到我们的电话,该通话对您完全免费,请放心接听!

称呼不能为空!
请输入正确的电话号码!

用户登录

账号不能为空!
密码不能为空!
还没有账号: 点此免费注册