距高考还有

想参加选调?这些高校你需要了解!

发布日期:2020-10-21
扫码二维码添加老师微信 扫码二维码添加老师微信

点击进群,掌握更多高考升学资讯>>>>高三群 648962469高二群 102441380高一群 89582399

查看资讯>>>>升空教育首页   升空讲堂   院校库   专业库



升空教育基于大数据算法推出估分选大学系统,点击此处即可进行测试

近年来,各地党政机关和企事业储备人才,不断调整选调政策和提升待遇,吸引高层次人才尤其是应届毕业生投入基层工作,其中“选调生”就是最为热门的选择之一。

9月以来,四川、江苏、浙江、山东、重庆、山西、上海、北京8地已经陆续发布了选调生公告或单独面向特定高校的选调通知,小编对涉及到的高校进行了汇总。

诸如,清华大学、北京大学、北京航空航天大学、东南大学、复旦大学、华中科技大学、南京大学、南开大学、上海交通大学、同济大学、武汉大学、西安交通大学、浙江大学、中国科学技术大学、中国人民大学等都有被各地选中。

根据往年信息,各地将陆续发布选调生公告,大家可持续关注,从目前的公布院校来看,选调生主要集中在985/211大学。

是不是很心动!想考重点高校?不了解学校都有哪些重点专业?今天锦宏小编整理分享985、211高校的重点学科,供各位考生及家长参考!

国家“985”工程高校及重点学科名单

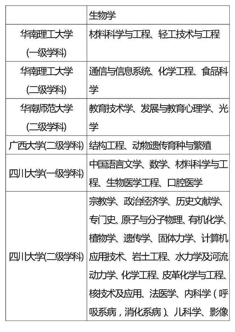
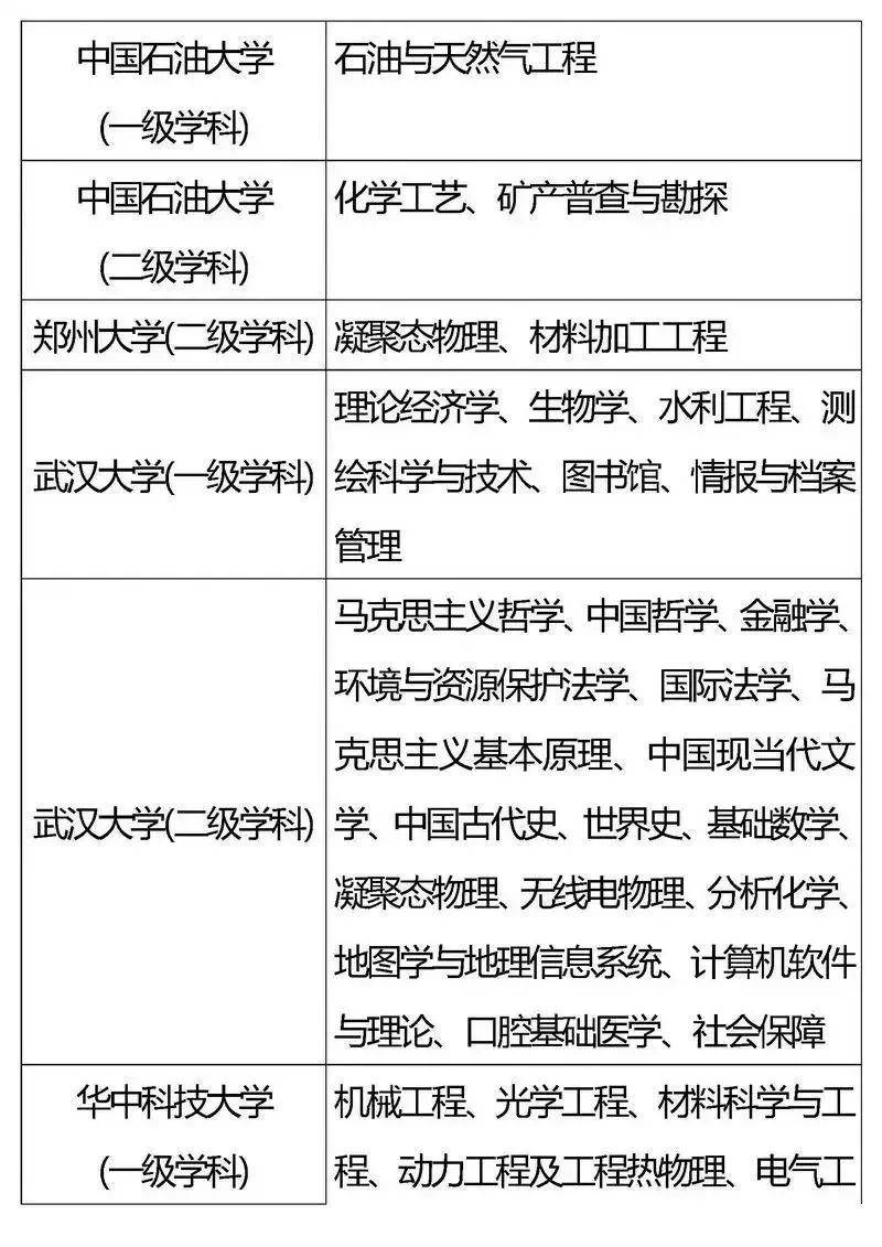
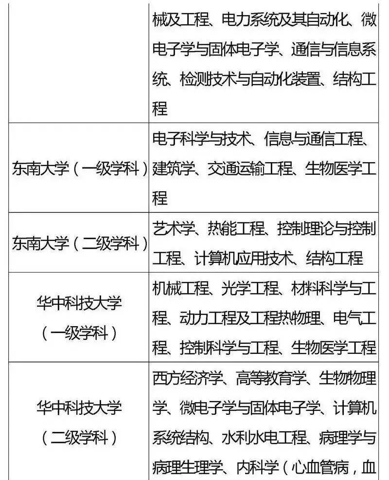
国家“211”工程高校及重点学科名单


四川升空教育 四川升空教育

升空简介   BRIEF INTRODUCTION

四川升空教育

四川冠博升空教育咨询有限公司成立于2008年(以下简称升空教育),是西南片区成立最早的升学规划指导机构之一,也是率先引进ISO9001“高中生升学咨询服务”国际质量认证体系的机构。我们服务的主要内容有:高考志愿填报、强基计划、综合评价、少数民族预科、国家专项、高校专项、地方专项、高水平艺术团、高水平运动队、高中生学情管理、大学生学业与职业规划等项目,全方位多渠道为高中学子量身定制升学规划。公司以“诚信负责、质量为本、勤学精进、开拓创新”的服务理念,多年来帮助万余名学子实现学业梦想。

四川升学规划专家

扫一扫微信咨询专家

电话咨询:

成都:028-68834610

绵阳:0816-6336002

微信公众平台

四川升学规划专家

微信咨询

升空教育李老师
关于升空
公司简介
联系我们
专家团队
数据查询
院校查询
专业查询
估分选大学
高考资讯
招生政策
强基计划资讯
港澳院校内地招生

扫一扫,在线咨询

添加微信与我们联系
  • 成都地址:成都市武侯区科华北路58号亚太广场C座9楼
  • 咨询热线:028-68834610
  • 绵阳地址:绵阳市涪城区万达广场1单元11楼
  • 咨询热线:0816-6336002
  • 绵阳地址:绵阳市教育南路69号五方校园广场2栋2单元2-71/72
  • 咨询热线:0816-6985002
  • 宜宾地址:蜀南大道14号新世纪10楼18号
  • 咨询热线:13548013413
  • 西昌地址:四川省西昌市顺河路口美丽华酒店西一楼
  • 咨询热线:18280646325
  • 乐山地址:乐山市市中区白云街336号时代购物街3楼
  • 咨询热线:18781311127 朱老师
  • 备案号:蜀ICP备18015759号-1 蜀ICP备18015759号-2    

申明:本网站数据来自于四川省教育考试院、教育部阳光高考信息公开平台、《招生考试报》、《高考指南》、高校招生杂志社、四川教育发布、招生考试信息网ZK789及其他网络平台,如有侵权请联系管理员删除。

四川高考升学免费咨询:028-85004612、0816-6336002

免费预约咨询

请放心输入您的电话号码,点击预约咨询,稍后您将接到我们的电话,该通话对您完全免费,请放心接听!

称呼不能为空!
请输入正确的电话号码!

用户登录

账号不能为空!
密码不能为空!
还没有账号: 点此免费注册