四川升学规划网
距高考还有

自主招生认可奖项和自主招生相关要求

发布日期:2018-12-22
扫码二维码添加老师微信 扫码二维码添加老师微信
01

自主招生认可奖项



◆◆

一、五大学科知识竞赛

◆◆


五大学科奥林匹克竞赛包括:全国高中数学奥林匹克竞赛CMO、全国中学生物理奥林匹克竞赛CPhO、全国高中学生化学奥林匹克竞赛CBO、全国中学生生物学竞赛CNBO、全国青少年信息学奥林匹克联赛NOIP,这五大学科奥林匹克竞赛获得奖项被各重点院校所看重。

但是值得一提的是,就目前情况来看,数理化三科竞赛成绩被全国所有高校认可,但是生物和信息学竞赛只被部分高校认可。



◆◆
二、作文竞赛
◆◆


目前自主招生试点高校认同度较高的语文学科方面大赛奖项有:全国新概念作文大赛(《萌芽》杂志社主办)、全国中小学生创新作文大赛(北京大学中文系、北京大学语文教育研究所和《课堂内外》杂志社联合主办)、“语文报杯”全国中学生作文大赛(《语文报》报社主办)、“叶圣陶杯”全国中学生新作文大赛(《中学语文教学》杂志社主办)、北大培文杯创意写作大赛决赛(中国当代文学研究会等联合举办)。


◆◆

三、英语竞赛

◆◆


目前自主招生试点高校认同度较高的英语学科方面大赛奖项有:全国中学生创新英语作文大赛(《高校招生》杂志社主办)、全国中学生英语能力竞赛(《英语辅导》报社主办)。其次是“21世纪杯”全国中小学生英语演讲比赛全国总决赛(高中组)(《中国日报》社主办)、中央电视台“英语风采大赛”全国决赛(高中组)(中央电视台主办)



◆◆

四、科技类竞赛

◆◆


自主招生政策旨在选拔具有学科特长和创新潜质的优秀学生,所以以下科技类竞赛奖项也是各高校所亲睐的:全国青少年科技创新大赛、“明天小小科学家”奖励活动、全国中小学生电脑制作活动、国际科学与工程大奖赛、国际环境科研项目奥赛奖。科技类认可的奖项很多,以上为最常见的,其余的就不在此赘述了。



◆◆

五、发表论文

◆◆


某些高校对发表论文及专著也认可,但各高校要求不一,有的认可国家级期刊,有的省级期刊即可。另外,有的还只认专业性期刊。而且,基本都要求第一作者身份。



◆◆

六、发明专利

◆◆


某些高校对发明专利也认可,但各高校要求不一,有的要求只要是发明专利即可,有的要求非实用新型专利除外,有的要求已受理但未正式取得专利证书的除外。而且,基本都要求第一发明人身份。



◆◆
七、年级排名
◆◆


少数高校对年级排名也认可。同样,各高校要求不一,有的要求一科,有的要求某几科,有的要求年级前1%,有的要求年级前2%、5%等,有的要求满分的85%,有的还要求高中学业水平考试成绩。



02

自主招生相关要求



◆◆

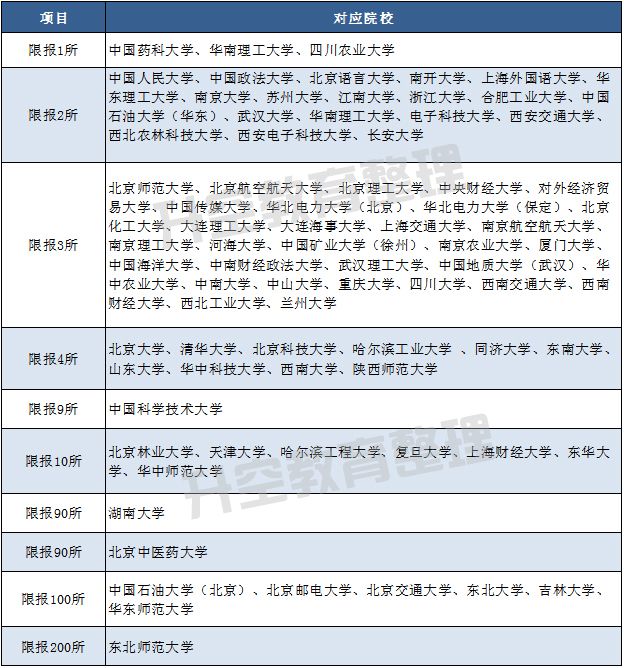
一、院校限报数目

◆◆


下面汇总的是2018年各高校的院校限报数目,供大家参考。


2018年各高校的院校限报数目



◆◆

二、自主招生认可的省级刊物汇总

◆◆


1.中学生数理化,月刊

2.中学生博览,旬刊

3.文理导航,旬刊

4.中学生数学,半月刊

5.科学与文化,月刊

6.知识窗,月刊

7.发明与创新,月刊

8.由各省(直辖市、自治区)及其所属部、委、办、厅、局主办的期刊;本、专科(高职)院校主办的学报(刊)。

9.能在国家新闻出版广电总局官网上查询到的省级以上期刊才为公开发行的,方在自招中有效。

10.期刊具体介绍及投稿方式在百度上输入期刊名登录该期刊官网查询。

四川升空教育 四川升空教育

升空简介   BRIEF INTRODUCTION

四川升空教育

四川冠博升空教育咨询有限公司成立于2008年(以下简称升空教育),是西南片区成立最早的升学规划指导机构之一,也是率先引进ISO9001“高中生升学咨询服务”国际质量认证体系的机构。我们服务的主要内容有:高考志愿填报、强基计划、综合评价、少数民族预科、国家专项、高校专项、地方专项、高水平艺术团、高水平运动队、高中生学情管理、大学生学业与职业规划等项目,全方位多渠道为高中学子量身定制升学规划。公司以“诚信负责、质量为本、勤学精进、开拓创新”的服务理念,多年来帮助万余名学子实现学业梦想。

四川升学规划专家

扫一扫微信咨询专家

电话咨询:

成都:028-68834610

绵阳:0816-6336002

微信公众平台

四川升学规划专家

微信咨询

升空教育李老师
关于升空
公司简介
联系我们
专家团队
数据查询
院校查询
专业查询
估分选大学
高考资讯
招生政策
强基计划资讯
港澳院校内地招生

扫一扫,在线咨询

添加微信与我们联系
  • 成都地址:成都市武侯区科华北路58号亚太广场C座9楼
  • 咨询热线:028-68834610
  • 绵阳地址:绵阳市涪城区万达广场1单元11楼
  • 咨询热线:0816-6336002
  • 绵阳地址:绵阳市教育南路69号五方校园广场2栋2单元2-71/72
  • 咨询热线:0816-6985002
  • 宜宾地址:蜀南大道14号新世纪10楼18号
  • 咨询热线:13548013413
  • 西昌地址:四川省西昌市顺河路口美丽华酒店西一楼
  • 咨询热线:18280646325
  • 乐山地址:乐山市市中区白云街336号时代购物街3楼
  • 咨询热线:18781311127 朱老师
  • 备案号:蜀ICP备18015759号-1 蜀ICP备18015759号-2    

申明:本网站数据来自于四川省教育考试院、教育部阳光高考信息公开平台、《招生考试报》、《高考指南》、高校招生杂志社、四川教育发布、招生考试信息网ZK789及其他网络平台,如有侵权请联系管理员删除。

四川高考升学免费咨询:028-85004612、0816-6336002

免费预约咨询

请放心输入您的电话号码,点击预约咨询,稍后您将接到我们的电话,该通话对您完全免费,请放心接听!

称呼不能为空!
请输入正确的电话号码!

用户登录

账号不能为空!
密码不能为空!
还没有账号: 点此免费注册